“十五五”文旅放大招,各省争“世界级旅游目的地”!
来源:本站 2026-1-15 12:00:00
瞄准“旅游强国”共绘宏大文旅新画卷
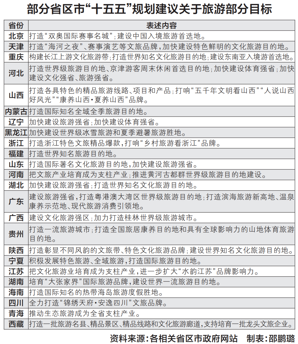
“十五五”规划建议提出,推进旅游强国建设,丰富高品质旅游产品供给,提高旅游服务质量。提升入境游便利化国际化水平。推进文旅深度融合,大力发展文化旅游业,以文化赋能经济社会发展。近期,各省份陆续发布“十五五”规划建议,纵览已发布的各省份规划建议,“旅游强国”的中央顶层设计在地方蓝图中得到了全面响应与特色化演绎。

业内人士表示,当前我国旅游业正站在从“旅游大国”向“旅游强国”系统性跃升的新起点。可以预见,“十五五”时期将是我国旅游业深度参与国际竞争、内涵式高质量发展的关键五年。从世界级目标的设定,到跨界融合的生态构建,再到品质服务的全面升级,一幅由“旅游强国”引领、各省份特色鲜明又协同共进的宏大文旅新画卷正在徐徐展开。未来的挑战将集中于如何将宏伟蓝图转化为切实可行的项目与政策,如何在扩大开放的同时保护好文化遗产与生态环境,以及如何真正实现从服务国内游客为主到吸引全球游客的跨越。
锚定“世界级”夯实“旅游强省”
从北京“中国入境旅游首选地”、广东“粤港澳大湾区世界级旅游目的地”,到河南“黄河古都群世界级旅游目的地”、陕西“世界知名文化旅游目的地”……“世界级旅游目的地”成为各省份文旅规划建议中最耀眼的目标,这些定位显示出各地对全球旅游市场竞争力的高度重视。这一目标体系突破了传统的发展思维,将各地旅游发展置于全球坐标系中进行谋划,体现了我国旅游业从规模扩张向质量提升的战略转变。
为实现这一宏大愿景,“旅游强省”作为具体支撑路径,在辽宁、山东、湖北、广东、江苏等多地规划建议中被明确列为建设任务。这些省份致力于通过提升产业能级、优化空间布局、完善基础设施等措施,为“旅游强国”目标奠定坚实的区域基础。值得注意的是,各地在推进“旅游强省”建设过程中,都特别强调要处理好发展与保护的关系,既要充分发挥旅游产业的经济带动作用,又要保护好珍贵的文化和自然遗产,实现可持续发展。
深化“融合”与提升“品质”双轮驱动
与“十四五”一脉相承并进一步深化的是“融合”与“品质”两大核心脉络。文旅融合已从产业结合升维为“文旅+百业”“百业+文旅”的生态化赋能思维,在河南、广西、陕西、四川等地规划建议中调强。产业融合的维度得到了极大拓宽,展现出多元化的发展路径。
其中,文旅与体育融合催生了北京“双奥国际赛事名城”、贵州“山地体育旅游目的地”等特色项目。与商贸会展融合强化了天津、广东的会展经济与消费场景创新。与科技融合则普遍体现为“数智化赋能”和智慧旅游平台的深化建设,如浙江提出进一步持续迭代“入浙游”大模型和“嗨游”平台;广西推进“人工智能+文旅”深度融合,建好用好“一键游广西”和“广西文化数字化平台”等探索。这些创新实践不仅丰富旅游产品供给,也将推动相关产业转型升级,形成更加丰富的产业生态。
在品质提升方面,各地聚焦于供给与服务的精细化、国际化。“入境旅游”的便利化与水平提升被置于重要位置,北京、黑龙江、浙江、福建、河南、广西、贵州等地均提出针对性举措,包括优化签证政策、完善多语种服务、提升国际支付便利度等。产品供给方面,各地致力于锻造“精品”与“爆款”,如河北提出实施高品质旅游产品打造行动、浙江打造特色文旅精品爆款、重庆提出构建长江上游文化旅游带。同时,全域全季旅游模式继续深化,内蒙古、黑龙江等地着力破解季节瓶颈,贵州更明确提出让“淡季不淡、旺季更旺”,通过开发四季皆宜的产品、举办季节性活动等措施,实现旅游经济的平稳可持续发展。
依托核心资源塑造独特品牌IP
山西深耕“五千年文明”与“康养夏养”,将历史文化底蕴与健康养生需求有机结合;黑龙江强化“冰雪”与“避暑”两极优势,打造极致的寒温带旅游体验;贵州聚焦“山地体育”与“旅居康养”,利用独特的喀斯特地貌和宜人气候吸引深度体验与长期驻留游客……各省份文旅战略呈现出明显的地域文化特色,依托核心资源塑造独一无二的品牌形象。
在品牌建设方面,各地都注重挖掘和彰显地方文化特色。如江苏提出着力打造“水韵江苏”品牌,将水乡特色与文化旅游有机结合;海南则突出“热带海岛”资源优势,建设国际旅游消费中心;新疆提出依托独特的自然景观和民族文化,打造丝绸之路旅游核心区;重庆则携手四川共塑“巴蜀文化旅游走廊”,推进区域协同发展。这些特色化、差异化的品牌定位,既体现了各地资源禀赋的优势,也符合现代旅游业个性化、体验化的发展趋势。
来源:中国经济导报 文章仅供学习交流,不作商业用途,版权归原作者所有,如侵权,请联系我们删除。
网友评论
文明上网理性发言 请遵守新闻评论服务协议